බප/කැල සංඝමිත්තා මහා විද්යාලය
මුල් පිටුව
අපේ පාසල ගැන
අපගේ ඉතිහාසය සහ සම්ප්රදායන්
පාසලේ ඉතිහාසය
ආදි විදුහල්පතිවරු
අනන්යතාවය
පාසලේ පැතිකඩ
දැක්ම සහ මෙහෙවර
පාසල් ගීතය
ලාංඡනය හා ආදර්ශ පාඨය
පාසල් කොඩිය
පාසලේ නිල වර්ණ
පාසලේ නිල ඇඳුම
පාසලේ නිල නිවාස
පාසලේ විනය නීති
අධ්යයන
විෂය මාලාව
ප්රාථමික අංශය
ද්විතියික අංශය
පරිපාලනය
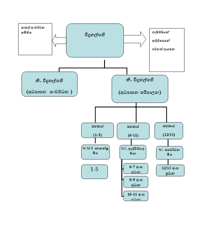
කළමනාකරණ ව්යුහය
පරිපාලන කමිටුව
කාර්යමණ්ඩලය
විදුහල්පති පණිවිඩය
අධ්යයන කාර්යමණ්ඩලය
අනධ්යයන කාර්යමණ්ඩලය
ශිෂ්ය නායක මණ්ඩලය
පුවත් හා විශේෂ අවස්ථා
ජයග්රහණ
සමාජ හා සංගම්
ගැලරිය
අප හා සම්බන්ධ වන්න
[email protected]
+94 112 400 190
බප/කැල සංඝමිත්තා මහා විද්යාලය
මුල් පිටුව
අපේ පාසල ගැන
අපගේ ඉතිහාසය සහ සම්ප්රදායන්
පාසලේ ඉතිහාසය
ආදි විදුහල්පතිවරු
අනන්යතාවය
පාසලේ පැතිකඩ
දැක්ම සහ මෙහෙවර
පාසල් ගීතය
ලාංඡනය හා ආදර්ශ පාඨය
පාසල් කොඩිය
පාසලේ නිල වර්ණ
පාසලේ නිල ඇඳුම
පාසලේ නිල නිවාස
පාසලේ විනය නීති
අධ්යයන
විෂය මාලාව
ප්රාථමික අංශය
ද්විතියික අංශය
පරිපාලනය
කළමනාකරණ ව්යුහය
පරිපාලන කමිටුව
කාර්යමණ්ඩලය
විදුහල්පති පණිවිඩය
අධ්යයන කාර්යමණ්ඩලය
අනධ්යයන කාර්යමණ්ඩලය
ශිෂ්ය නායක මණ්ඩලය
පුවත් හා විශේෂ අවස්ථා
ජයග්රහණ
සමාජ හා සංගම්
ගැලරිය
අප හා සම්බන්ධ වන්න
Search
Special Notice
ක්රීඩා තරඟය
ක්රීඩා තරඟය
2024 මාර්තු මාසයේදී වාර්ෂික ක්රිඩා උළෙල උත්කර්ශවත් ලෙස පවත්වනු ලබයි...!
මුල් පිටුව
අපේ පාසල ගැන
අපගේ ඉතිහාසය සහ සම්ප්රදායන්
පාසලේ ඉතිහාසය
ආදි විදුහල්පතිවරු
අනන්යතාවය
පාසලේ පැතිකඩ
දැක්ම සහ මෙහෙවර
පාසල් ගීතය
ලාංඡනය හා ආදර්ශ පාඨය
පාසල් කොඩිය
පාසලේ නිල වර්ණ
පාසලේ නිල ඇඳුම
පාසලේ නිල නිවාස
පාසලේ විනය නීති
අධ්යයන
විෂය මාලාව
ප්රාථමික අංශය
ද්විතියික අංශය
පරිපාලනය
කළමනාකරණ ව්යුහය
පරිපාලන කමිටුව
කාර්යමණ්ඩලය
විදුහල්පති පණිවිඩය
අධ්යයන කාර්යමණ්ඩලය
අනධ්යයන කාර්යමණ්ඩලය
ශිෂ්ය නායක මණ්ඩලය
පුවත් හා විශේෂ අවස්ථා
ජයග්රහණ
සමාජ හා සංගම්
ගැලරිය
අප හා සම්බන්ධ වන්න
19_8US _The Tennis Match Medals Souvenir Fans Zinc Alloy Official Sport Match Adward The School Sports Meeting Medal Award Free Shipping - Souvenirs - AliExpress.jpg
WhatsApp Image 2023-12-11 at 00.43.54.jpeg
Home
අධ්යයන
පරිපාලනය
කළමනාකරණ ව්යුහය
පරිපාලනය
කළමනාකරණ ව්යුහය
පරිපාලන කමිටුව
කළමනාකරණ ව්යුහය